\(\renewcommand\AA{\unicode{x212B}}\)
EQSANSLoad v1¶
Summary¶
Load EQSANS data.
Properties¶
Name |
Direction |
Type |
Default |
Description |
|---|---|---|---|---|
Filename |
Input |
string |
The name of the input event Nexus file to load. Allowed extensions: [‘_event.nxs’] |
|
InputWorkspace |
Input |
Input event workspace. Assumed to be unmodified events straight from LoadEventNexus |
||
OutputWorkspace |
Output |
Mandatory |
Then name of the output EventWorkspace |
|
NoBeamCenter |
Input |
boolean |
False |
If true, the detector will not be moved according to the beam center |
UseConfigBeam |
Input |
boolean |
False |
If true, the beam center defined in the configuration file will be used |
BeamCenterX |
Input |
number |
Optional |
Beam position in X pixel coordinates (used only if UseConfigBeam is false) |
BeamCenterY |
Input |
number |
Optional |
Beam position in Y pixel coordinates (used only if UseConfigBeam is false) |
UseConfigTOFCuts |
Input |
boolean |
False |
If true, the edges of the TOF distribution will be cut according to the configuration file |
LowTOFCut |
Input |
number |
0 |
TOF value below which events will not be loaded into the workspace at load-time |
HighTOFCut |
Input |
number |
0 |
TOF value above which events will not be loaded into the workspace at load-time |
SkipTOFCorrection |
Input |
boolean |
False |
IF true, the EQSANS TOF correction will be skipped |
WavelengthStep |
Input |
number |
0.1 |
Wavelength steps to be used when rebinning the data before performing the reduction |
UseConfigMask |
Input |
boolean |
False |
If true, the masking information found in the configuration file will be used |
UseConfig |
Input |
boolean |
True |
If true, the best configuration file found will be used |
CorrectForFlightPath |
Input |
boolean |
False |
If true, the TOF will be modified for the true flight path from the sample to the detector pixel |
PreserveEvents |
Input |
boolean |
True |
If true, the output workspace will be an event workspace |
SampleDetectorDistance |
Input |
number |
Optional |
Sample to detector distance to use (overrides meta data), in mm |
SampleDetectorDistanceOffset |
Input |
number |
Optional |
Offset to the sample to detector distance (use only when using the distance found in the meta data), in mm |
SampleOffset |
Input |
number |
Optional |
Offset to be applied to the sample position (use only when using the detector distance found in the meta data), in mm |
DetectorOffset |
Input |
number |
Optional |
Offset to be applied to the detector position (use only when using the distance found in the meta data), in mm |
LoadMonitors |
Input |
boolean |
True |
If true, the monitor workspace will be loaded |
LoadNexusInstrumentXML |
Input |
boolean |
True |
Reads the embedded Instrument XML from the NeXus file (optional, default True). |
OutputMessage |
Output |
string |
||
ReductionProperties |
Input |
string |
__sans_reduction_properties |
Description¶
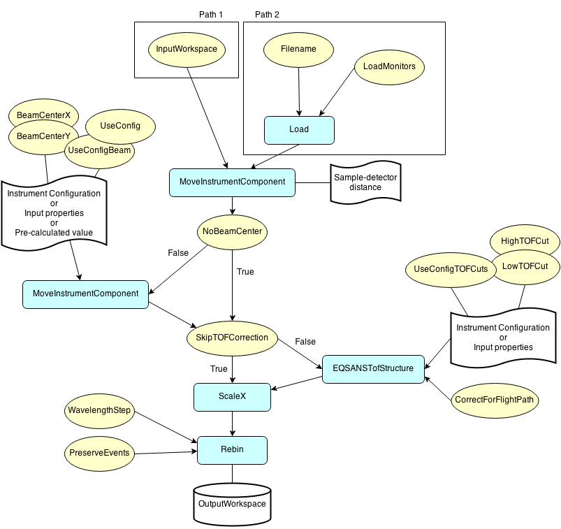
Workflow algorithm that loads EQSANS event data and applies basic corrections to the workspace. The workflow proceeds as follows:
Determine the sample-detector distance and store it in the logs.
Locate the appropriate instrument configuration file and process it according to the input properties.
Move the detector position to the correct sample-detector distance.
Determine the source slit size and store it in the logs.
Read in the masked areas of the detector from the instrument configuration file and store them in the logs so that we can retrieve them later (see SANSMask).
Move the detector according to the correct beam center position, which is either given as input to the algorithm or pre-determined and stored in the input ReductionProperties.
Apply a TOF correction to take into account frame correction and the neutron flight path using EQSANSTofStructure. This step includes trimming the edges of the TOF distribution according to the input properties or the instrument configuration file.
Convert TOF into wavelength.
Rebin the data according to the input WavelengthStep.
This algorithm is rarely called directly. It is called by SANSReduction.

Categories: AlgorithmIndex | Workflow\SANS
Source¶
C++ header: EQSANSLoad.h
C++ source: EQSANSLoad.cpp