\(\renewcommand\AA{\unicode{x212B}}\)
CompositePCRmagnet¶
Description¶
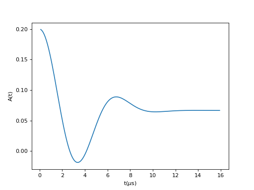
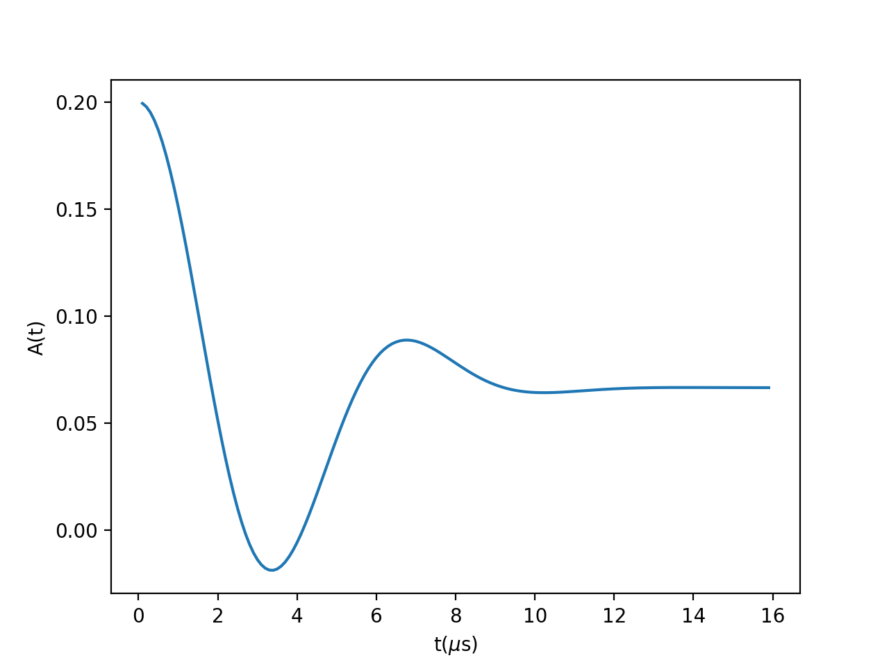
ZF KuboToyabe when B = 0. A damped cosine precession when \(B_int>0\) .
When B = 0,
\[A(t)= A_0\left(\frac{1}{3}+\frac{2}{3}\cos(g_\mu B_0t)e^{-\sigma^2 t^2+\frac{2}{5}\Delta^2 t^2}\right) .\]
When \(B > 0\) ,
\[A(t) = A_0\left(\frac13+\frac23(1-(\Delta t)^2)e^{-(\Delta t)^2/2}\right)\]
where,
\(A_0\) is the amplitude,
\(\sigma\) (MHz) is the gaussian relaxation rate,
\(B_0\) (G) is the gaussian relaxation rate,
and \(\Delta\) is the relaxation rate of the extra term when \(B>0\) .
(Source code
, png
, hires.png
, pdf
)

Properties (fitting parameters)¶
Name |
Default |
Description |
---|---|---|
A0 |
0.2 |
Amplitude |
KTdelta |
0.1 |
KT Relaxation rate |
B0 |
10.0 |
Local Magnetic Field (G) |
Gauss |
0.2 |
Gaussian relaxation rate |
References¶
[1] F.L. Pratt, Physica B 289-290, 710 (2000).
Categories: FitFunctions | Muon\MuonSpecific
Source¶
Python: CompositePCRmagnet.py