\(\renewcommand\AA{\unicode{x212B}}\)
Meier¶
Description¶
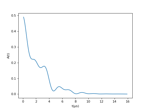
Time dependence of the polarization function for a static muon interacting with nuclear spin [1].
where:
\(A_0\) is the amplitude
\(\omega_D\) is the angular frequency due to dipolar coupling
\(\omega_Q\) is the angular frequency due to quadrupole interaction of the nuclear spin \(J\) due to a field gradient exerted by the presence of the muon
\(J\) is the total angular momentum quantum number
\(\sigma\) is the gaussian decay rate
\(\Lambda\) is the exponential decay rate
and \(m\) is the z-component of the total orbital quantum number.
(Source code
, png
, hires.png
, pdf
)

Attributes (non-fitting parameters)¶
Name |
Type |
Default |
Description |
---|---|---|---|
Spin |
References¶
Properties (fitting parameters)¶
Name |
Default |
Description |
---|---|---|
A0 |
0.5 |
Amplitude |
FreqD |
0.01 |
Angular Frequency due to dipolar coupling (MHz) |
FreqQ |
0.05 |
Angular Frequency due to quadrupole interaction of the nuclear spin (MHz) due to a field gradientexerted by the presence of the muon |
Sigma |
0.2 |
Gaussian decay rate |
Lambda |
0.1 |
Exponential decay rate |
Categories: FitFunctions | Muon\MuonSpecific
Source¶
C++ header: Meier.h
C++ source: Meier.cpp