\(\renewcommand\AA{\unicode{x212B}}\)
ZFprotonDipole¶
Description¶
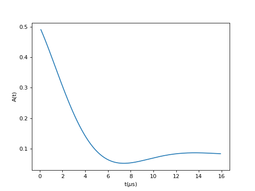
ZF PCR signal from interaction with a single dipole.
\[A(t)=\frac{A_0}{6}\left(1+e^{-\lambda t}\left(\cos(g_\mu B_\text{D} t)+ 2\cos(\frac{3}{2}g_\mu B_\text{D} t)+2\cos(\frac{1}{2}g_\mu B_\text{D} t)\right)\right)\]
\[\begin{split}B_\text{D}= \begin{cases} \frac{2\mu_p\mu_n}{r^3}, & r > 0 \\ 0 , & r = 0 \end{cases}\end{split}\]
where,
\(A_0\) is the amplitude,
\(\lambda\) (MHz) is the relaxation rate,
\(B_\text{D}\) (G) is the dipolar field,
\(r\) (Armstrong) is the radius,
\(\mu_p\) is the proton moment,
and \(\mu_n\) is the proton moment.
(Source code
, png
, hires.png
, pdf
)

Properties (fitting parameters)¶
Name |
Default |
Description |
---|---|---|
A0 |
0.5 |
|
Radius |
2.0 |
Radius (Angstrom) |
LambdaTrans |
0.2 |
Lambda-Trans (MHz) |
References¶
[1] F.L. Pratt, Physica B 289-290, 710 (2000).
Categories: FitFunctions | Muon\MuonSpecific
Source¶
Python: ZFprotonDipole.py