\(\renewcommand\AA{\unicode{x212B}}\)
PCRmagnetfnorm¶
Description¶
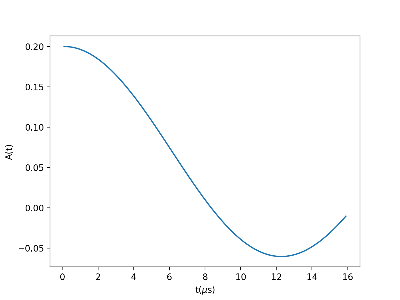
ZF signal from PCR ordered magnet with normalised relaxation rate
\[A(t)=A_0\left(\frac{1}{3}+\frac{2}{3}e^{-(\sigma_\omega\omega t')^2/2}\cos(\omega t)\right)\]
where,
\(\omega=g_\mu H_0\) ,
\(t'=t-t_\text{off}\) ,
\(A_0\) is the amplitude,
\(\sigma_\omega\) (MHz) is the normalised relaxation rate,
H0 (G) is the local magnetic field,
\(g_\mu\) is the gyromagnetic ratio of muons,
and \(t_\text{off}\) (microsecs) is the time offset.
(Source code
, png
, hires.png
, pdf
)

Properties (fitting parameters)¶
Name |
Default |
Description |
---|---|---|
A0 |
0.2 |
Amplitude |
SigmaOverW |
0.1 |
Normalised relaxation rate |
H0 |
3.0 |
Local magnetic field |
Toff |
0.1 |
Time offset |
References¶
[1] F.L. Pratt, Physica B 289-290, 710 (2000).
Categories: FitFunctions | Muon\MuonSpecific
Source¶
Python: PCRmagnetfnorm.py