\(\renewcommand\AA{\unicode{x212B}}\)
GauBroadGauKT¶
Description¶
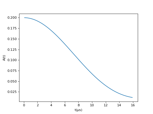
Gaussian-Broadened Gaussian Kubo-Toyabe relaxation function given by:
\[A(t)=A_0\left(\frac{1}{3}+\frac{2}{3}\left(\frac{1+R^2}{1+R^2+R^2\Delta^2_\text{eff}t^2}\right)^{\frac{3}{2}}\left(1- \frac{\Delta^2_\text{eff}t^2}{1+R^2+R^2\Delta^2_\text{eff}t^2}\right)exp\left(\frac{-\Delta^2_\text{eff}t^2}{2(1+R^2+R^2\Delta^2_\text{eff}t^2)}\right)\right)\]
where \(R\) and \(\Delta^2_\text{eff}\) are defined by,
\[R = \frac{\omega}{\Delta_0},\]
\[\Delta^2_\text{eff} = \Delta^2_0 + \omega^2,\]
where,
\(A_0\) is the amplitude,
\(R\) the Broadening ratio,
\(\Delta_0\) is the central width,
\(\omega\) is the rms width,
and \(\Delta_{eff}\) is the effective width.
(Source code
, png
, hires.png
, pdf
)

Properties (fitting parameters)¶
Name |
Default |
Description |
---|---|---|
A0 |
0.2 |
|
R |
0.1 |
Broadening ratio |
Delta0 |
0.1 |
Central Field width |
References¶
[1] D.R. Noakes et al, PRB 56 2352 (1997).
[2] D.E. Maclaughlin et al, PRB 89 144419 (2014).
Categories: FitFunctions | Muon\MuonSpecific
Source¶
Python: GauBroadGauKT.py