\(\renewcommand\AA{\unicode{x212B}}\)
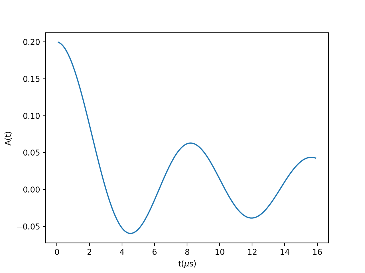
DampedBessel¶
Description¶
A bessel function with damped oscillation that could apply to incommensurate magnetic structures or spin density waves.
where,
\(A_0\) is the amplitude of asymmetry,
\(J_0(x)\) is the Bessel function of the first kind,
\(\lambda_\text{T}\) is the damping of the oscillation,
\(\lambda_\text{L}\) is the dynamic longitudinal spin relaxation rate,
\(B\) (G) is the B-field,
and \(\phi\) is the phase.
(Source code
, png
, hires.png
, pdf
)

Properties (fitting parameters)¶
Name |
Default |
Description |
---|---|---|
A0 |
0.2 |
Asymmetry |
Phi |
0.0 |
Phase (rad) |
Field |
10.0 |
B Field (G) |
LambdaL |
0.1 |
Dynamic longitudinal spin relaxation rate |
LambdaT |
0.1 |
Damping of the oscillation |
FractionL |
0.1 |
Fraction of longitudinal signal component |
References¶
[1] D.E. MacLaughlin, PRB 89 144419 (2014).
Categories: FitFunctions | Muon\MuonSpecific
Source¶
Python: DampedBessel.py