\(\renewcommand\AA{\unicode{x212B}}\)
RFresonance¶
Description¶
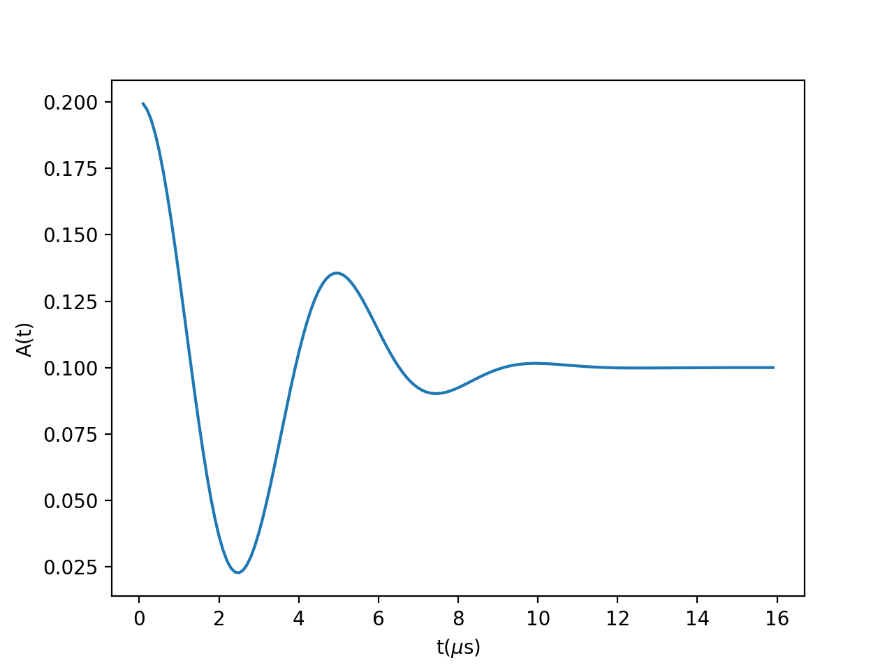
General off resonance case of an applied RF field.
\[A(t)= A_0\{1+\left(\cos(\gamma_\mu Bt)e^{-{\Delta t}^2-1}-1\right)\frac{B^2}{B_\text{eff}^2}\}\]
with
\[B_\text{eff} = \sqrt{B^2 + (B - B_0)^2}\]
,where,
\(A_0\) is the amplitude,
\(B\) (G) is applied B field,
\(B_0\) (G) is the central B field of the resonance,
and \(\Delta\) (MHz) is the decay rate.
(Source code
, png
, hires.png
, pdf
)

Properties (fitting parameters)¶
Name |
Default |
Description |
---|---|---|
A0 |
0.2 |
|
Boffset |
10.0 |
Relaxation rate (G) |
B1 |
10.0 |
Fluctuation (G) |
B1GauWidth |
0.2 |
Width of resonance (MHz) |
References¶
[1] S.R. Kreitzman, Hyperfine Interactions 65 1058 (1990).
Categories: FitFunctions | Muon\MuonSpecific
Source¶
Python: RFresonance.py