\(\renewcommand\AA{\unicode{x212B}}\)
GaussBessel¶
Description¶
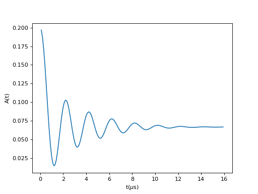
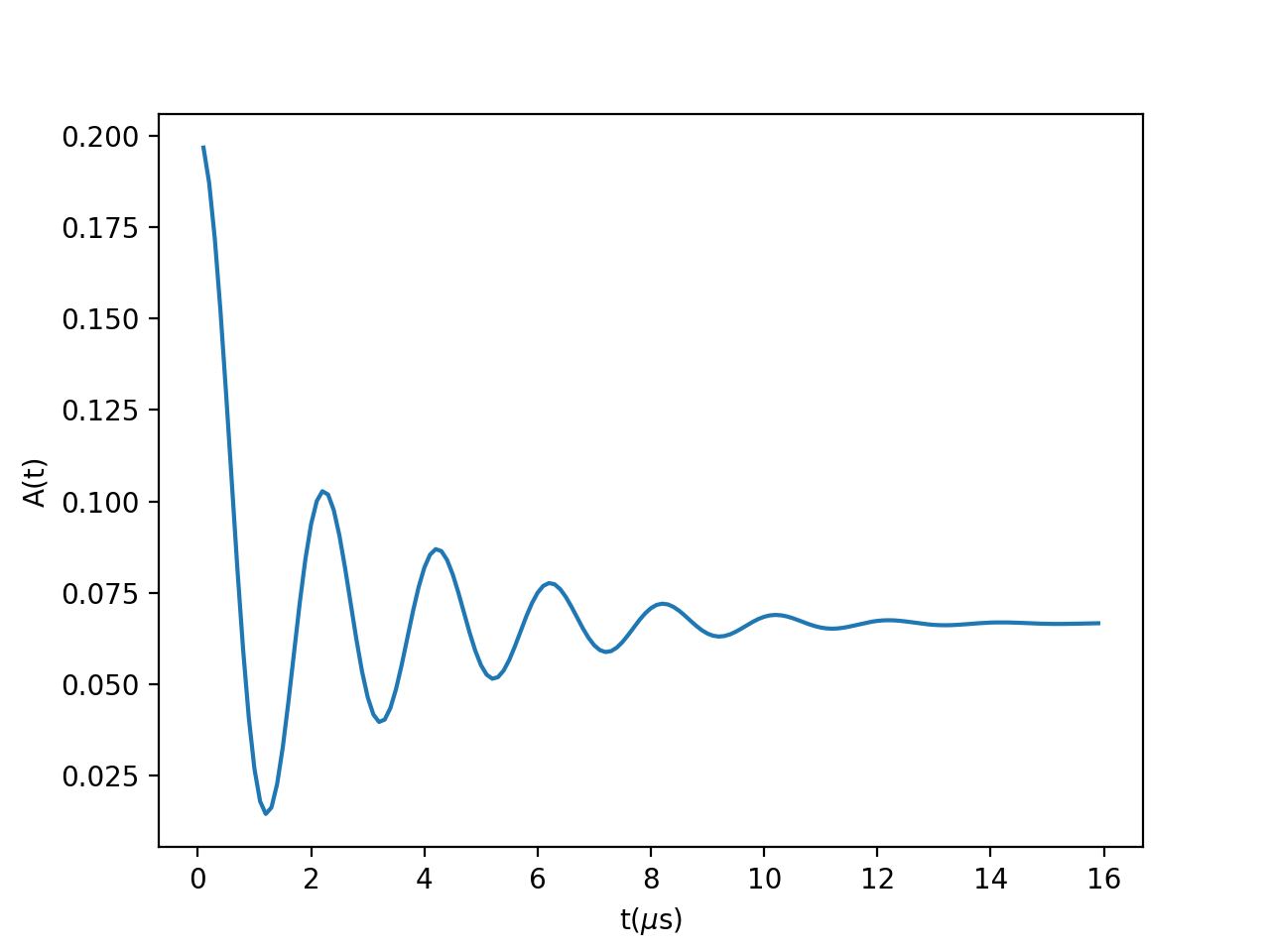
Bessel function oscillation with Gaussian damp \(\frac{1}{3}\) component. Example: Spin Density Wave.
\[A(t) = A_0\left(\frac{1}{3}+\frac{2}{3}J_0(\omega t + \phi)e^{-\frac{(\sigma t)^2}{2}}\right)\]
where,
\(N_O\) is the count at \(t=0\) ,
\(\sigma\) (MHz) is the Gaussian relaxation rate,
\(\omega = 2\pi \nu\) is the oscillating frequency,
\(\nu\) (MHz) is the oscillation frequency,
and \(\phi\) is the phase.
(Source code
, png
, hires.png
, pdf
)

Properties (fitting parameters)¶
Name |
Default |
Description |
---|---|---|
A0 |
0.2 |
Amplitude |
Freq |
0.5 |
ZF Frequency (MHz) |
Sigma |
0.2 |
Gaussian relaxation for oscillatory component |
Phi |
0.0 |
Phase (rad) |
References¶
[1] F.L. Pratt, Physica B 289-290, 710 (2000).
Categories: FitFunctions | Muon\MuonSpecific
Source¶
Python: GaussBessel.py