\(\renewcommand\AA{\unicode{x212B}}\)
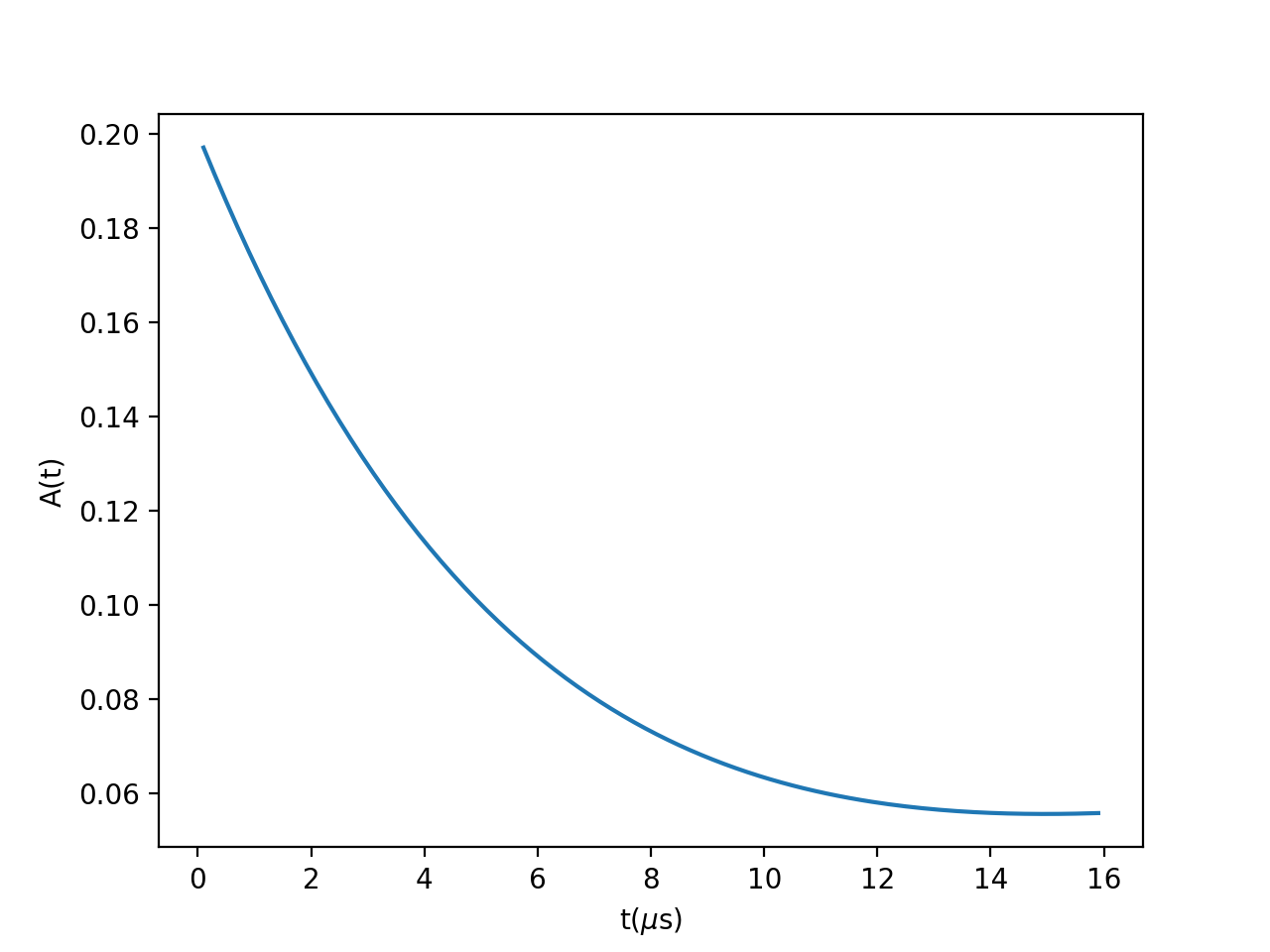
StaticLorentzianKT¶
Description¶
Static Lorentzian Kubo-Toyabe function:
where,
\(L\) refers to Lorentzian,
\(B_L\) refers to the longitudinal field applied to the z-axis,
\(j_{i}\) are the spheical Bessel functions of the First Kind,
\(\omega_L\) is is the precessing angular frequency and its relationship is given by \(B_L= \omega_{L} / \gamma_{\mu}\),
\(\gamma_{\mu}\) is the gyromagnetic ratio of muons,
and \(a (\mu s^{-1})\) is the half-width at half maximum of the Lorentzian distribution.
(Source code
, png
, hires.png
, pdf
)

Properties (fitting parameters)¶
Name |
Default |
Description |
---|---|---|
A0 |
0.2 |
|
A |
0.1 |
Half-width of half maximum of Lorentzian distribution (microsecs) |
Field |
0.1 |
Longitudinal B-field (G) |
References¶
[1] Y. Uemura et al., Phys. Rev. B 31 546 (1985).
Categories: FitFunctions | Muon\MuonGeneric
Source¶
Python: StaticLorentzianKT.py